职称和职业资格证书能互认吗?官方解答来了!
发布时间:2025-04-09 人气: 来源:
职称是专业技术人才
学术技术水平
和专业能力的主要标志

我刚步入职场,以后也要努力评职称!职称都有哪些呀?




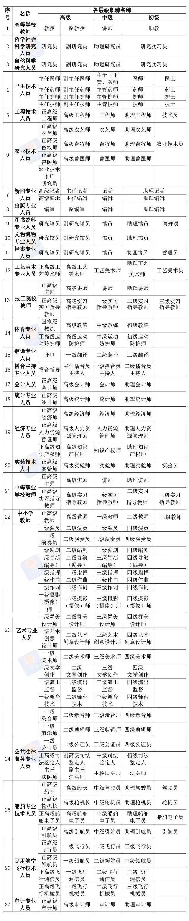
申报不同职称
分别需要符合什么条件?

超全攻略送上,快来一键查询

我终于通过考试拿到专业技术人员职业资格证书啦!能不能直接认定相应职称呀?

要看具体情况哦!
目前,我国的职称制度
与职业资格制度已有效衔接
为避免交叉设置,减少重复评价,降低社会用人成本,人力资源社会保障部以职业分类为基础,统筹研究规划了职称制度和职业资格制度框架。
在职称与职业资格密切相关的职业领域建立职称与职业资格对应关系,专业技术人才取得职业资格即可认定其具备相应系列和层级的职称,并可作为申报高一级职称的条件。

初级、中级职称实行全国统一考试的专业不再进行相应的职称评审或认定。
来源:人力资源社会保障部微信公众号 广西人社
添加下方号码,微信在线咨询职称问题
庞老师:13077752027(电话微信同号)
李老师:18697987870(电话微信同号)
→→→温馨提醒→→→:立大教育机构(添加手机\微信:186 9798 7870 李主任微信同手机号 获取更多最新资讯);文章摘转互联网,如有侵权联系秒删、谢谢!
立大教育机构官网(www.lida100.com)—专业评审正规机构十三年·通过率高·服务好,欢迎单位企业或个人前来咨询(免费咨询,赠送一份申报指南),谢谢!!

